🔍
首页
新闻中心
学校概况
学校党建
德育之窗
教学教研
当前位置:
首页
> 新闻中心
>
正文
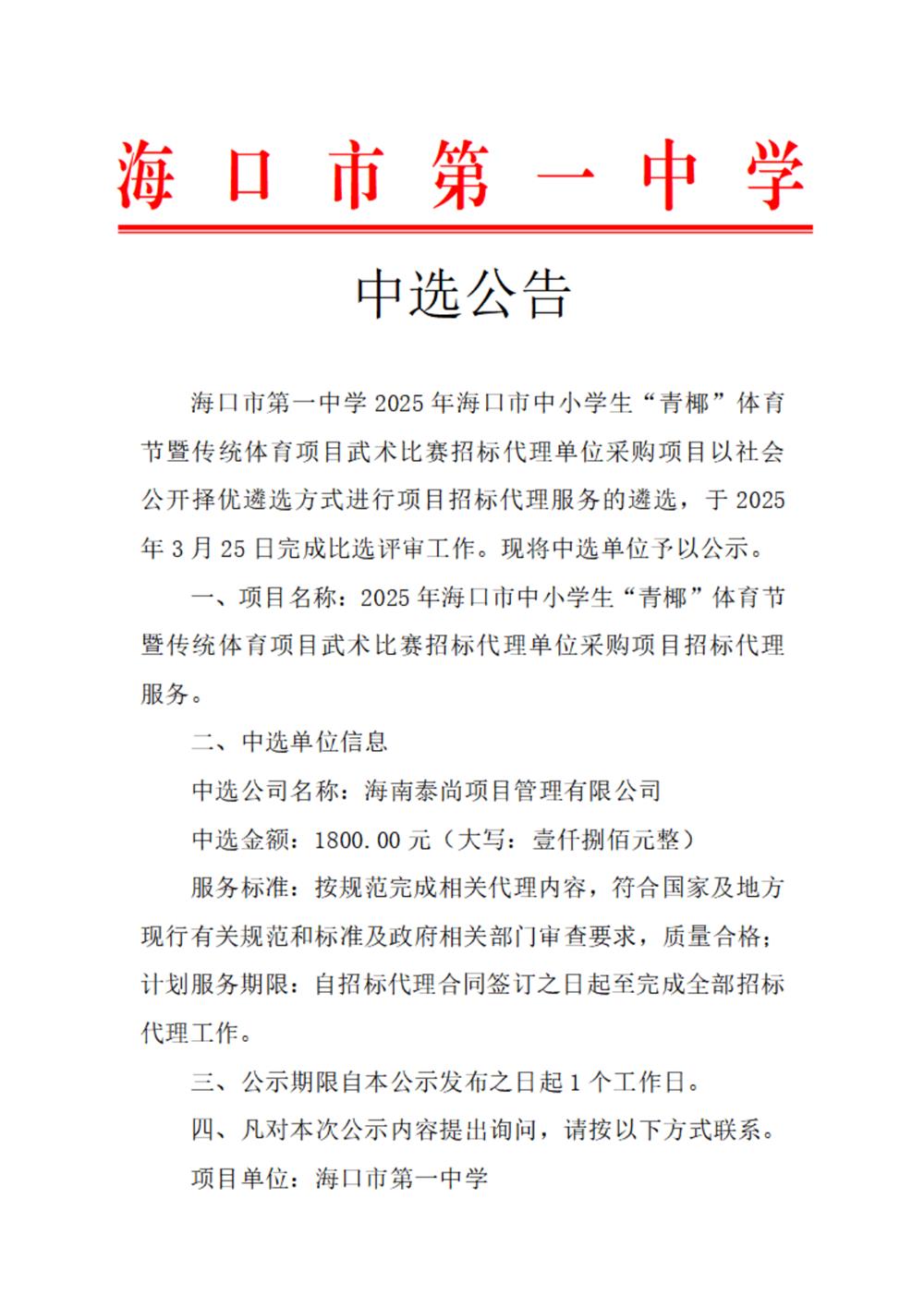
海口市第一中学关于2025年海口市中小学生“青椰”体育节暨传统体育项目武术比赛招标代理单位中选公告
发表时间:
2025-04-01
阅读次数:
上一篇:
2024-2025学年度第二学期 第八周工作安排表
下一篇:
海口市第一中学2025年面向全国招聘“银龄骨干教师”公告(三)