🔍
首页
新闻中心
学校概况
学校党建
德育之窗
教学教研
当前位置:
首页
> 新闻中心
>
正文
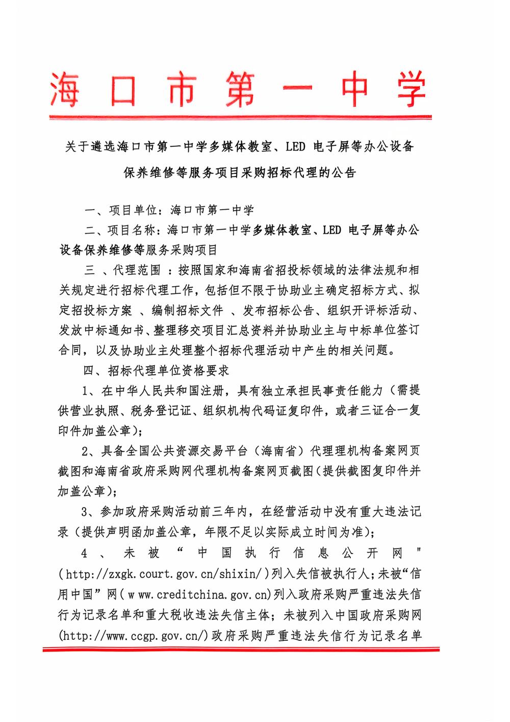
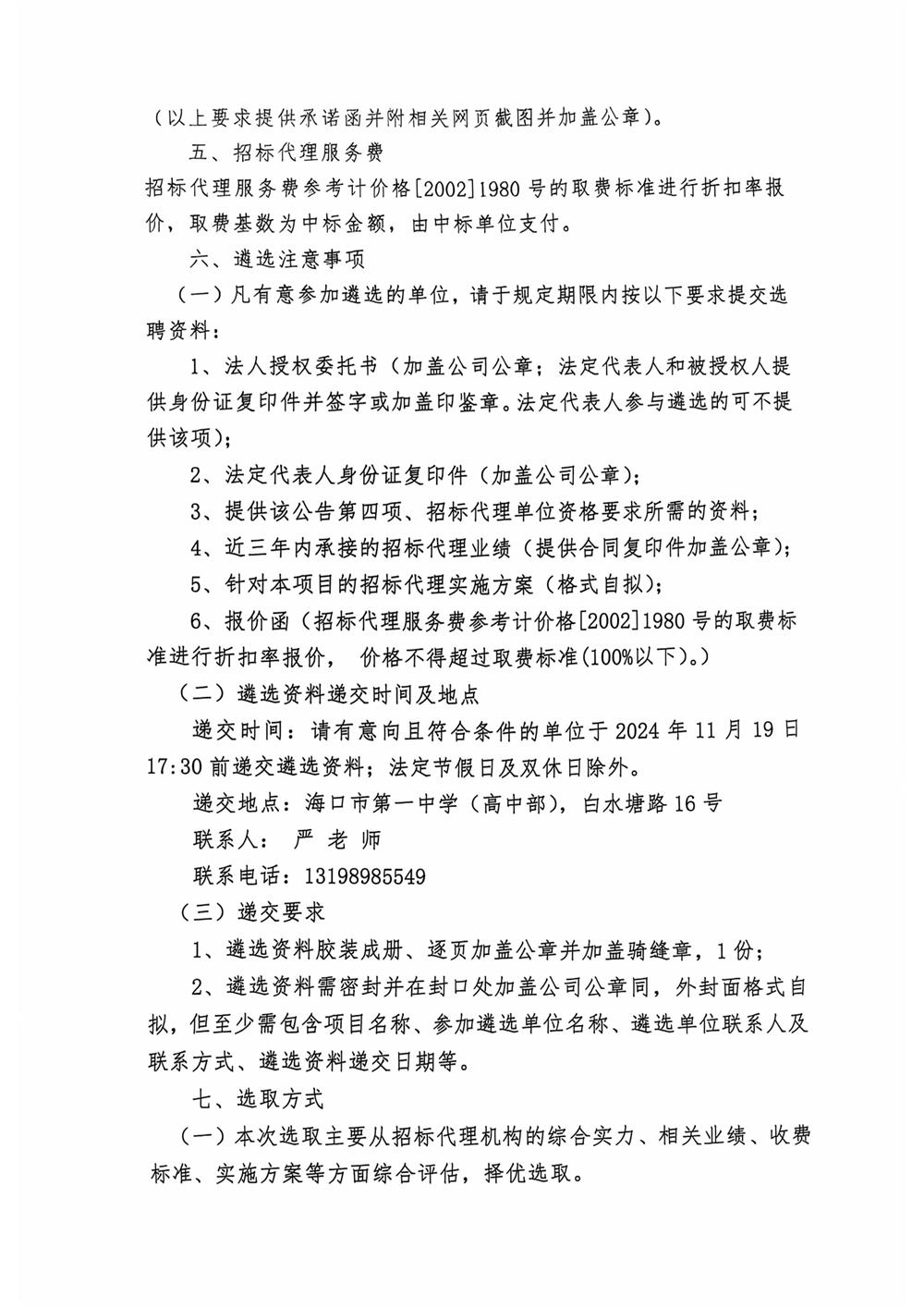
关于遴选海口市第一中学多媒体教室、LED电子屏等办公设备保养维修等服务项目采购招标代理的公告
发表时间:
2024-11-14
阅读次数:
上一篇:
2024-2025学年度第一学期 第十二周工作安排表
下一篇:
2024-2025学年度第一学期 第十一周工作安排表